NO. | KOMPONEN | URAIAN |
1. | Persyaratan Pelayanan | Mengisi formulir yang telah disediakan dengan mencantumkan data diri/identitas yang jelas dan dapat dipertanggungjawabkan. Silakan klik disini untuk memperoleh formulir informasi publik. |
2. | Sistem, mekanisme, dan prosedur | Alur Pelayanan dan Pengelolaan Informasi Publik di SMA Negeri 1 Samigaluh dapat digambarkan sebagai berikut: ![]() Keterangan: 1) Pengguna layanan menyampaikan permohonan Informasi Publik via: telepon/whatsapp, email atau datang langsung. 2) Petugas mencatat data pemohon Informasi Publik dan melakukan verifikasi terkait informasi DIP (Dokumen Informasi Publik )dan DIK (Dokumen Informasi Dikecualikan). 3) Petugas mencatat data pemohon Informasi Publik dan melakukan verifikasi dan pencatatan di buku permohonan Informasi Publik. 4) Petugas menyampaikan permohonan Informasi Publik ke bagian terkait. 5) Permohonan Informasi Publik yang ringan akan diselesaikan saat itu juga. 6) Apabila permohonan Informasi Publik berat dan kompleks maka akan diproses oleh semua bagian yang terkait dan membutuhkan waktu lebih lama. 7) Pemohon mendapatkan informasi yang dibutuhkan. Media Informasi:a. Datang LangsungSMA Negeri 1 SamigaluhJl. Pangaji, Ngargosari, Samigaluh, Kulon Progo, Yogyakarta 55673.b. Kotak Saran yang tersedia di SMA Negeri 1 Samigaluhc. Melalui telepon atau Whatsapp di nomor 08112504871,d. Melalui email: sma1samigaluh@yahoo.co.id |
3. | Jangka waktu penyelesaian | Waktu penyelesaian pelayanan informasi publik 1) Permohonan Informasi Publik yang diterima oleh SMA Negeri 1 Samigaluh pada jam kerja harus segera diserahkan kepada penanggungjawab yang berwenang dalam waktu 1 x 24 jam; 2) Pelayanan Informasi Publik, oleh penanggungjawab yang berwenang tersebut harus mendapatkan penanganan oleh pejabat yang berwenang;Dalam pelayanan Informasi Publik oleh SMA Negeri 1 Samigaluh harus sudah dapat menyampaikan hasilnya kepada penerima pelayanan paling lama 3 sampai dengan 7 hari kerja bila tanpa koordinasi, dan 7 sampai dengan 30 hari kerja bila memerlukan koordinasi dengan pihak lain yang berwenang. |
4. | Biaya/tarif | Tidak dipungut biaya (Gratis) |
5. | Produk pelayanan | Informasi publik sesuai dengan kebutuhan pemohon layanan. |
6. | Penanganan pengaduan, saran dan masukan | Dalam menanggapi atau menyelesaikan permintaan Informasi Publik di SMA Negeri 1 Samigaluh, sekolah membentuk team dengan koordinator Wakasek Humas dan anggotanya terdiri dari Kepala TU dan Staf TU. (Sesuai dengan SK PPID SMA Negeri 1 Samigaluh) |
NO. | KOMPONEN | URAIAN |
1. | Persyaratan Pelayanan | 1) Datang ke sekolah, mengisi formulir yang telah disediakan dengan mencantumkan data diri/identitas yang jelas dan dapat dipertanggungjawabkan. Silakan klik di sini untuk memperoleh formulir pengaduan. 2) Menuliskan pengaduan di email sekolah, pesan di web sekolah, akun media sosial, atau via telepon. |
2. | Sistem, mekanisme, dan prosedur | Alur Pelayanan dan Pengelolaan Pengaduan di SMA Negeri 1 Samigaluh dapat digambarkan sebagai berikut: ![]() Keterangan: 1) Pengguna layanan menyampaikan pengaduan via: telepon, email atau datang langsung 2) Petugas mencatat pengaduan dan melakukan verifikasi dan pencatatan di buku pengaduan 3) Petugas menyampaikan keluhan ke bagian terkait 4) Keluhan yang ringan akan diselesaikan saat itu juga 5) Apabila keluhan berat dan kompleks maka akan dilakukan investigasi dan analisis penyebab oleh Penanggungjawab 6) Tim akan melakukan rapat evaluasi sebagai bahan perbaikan dan mencegah kasus serupa
Media Informasi: 1) Melalui Telepon/Whatsapp Dapat menghubungi telepon sekolah c.q. Pengadministrasi Kesiswaan, di nomor 08112504871; 2) Melalui email: sma1samigaluh@yahoo.co.id dan website: Sman1samigaluh.sch.id; 3) Langsung Datang langsung ke sekolah di Jl. Pangaji, Ngargosari, Samigaluh, Kulon Progo, Yogyakarta 55673. |
3. | Jangka waktu penyelesaian | Waktu penyelesaian pelayanan informasi publik 1) Pengaduan masyarakat yang diterima oleh SMA Negeri 1 Samigaluh melalui sma1samigaluh@yahoo.co.id pada jam kerja harus segera diserahkan kepada penanggungjawab yang berwenang dalam waktu 1 x 24 jam; 2) Pengaduan masyarakat, oleh penanggungjawab yang berwenang tersebut harus mendapatkan penanganan oleh pejabat yang berwenang; Dalam penanganan pengaduan masyarakat oleh SMA Negeri 1 Samigaluh harus sudah dapat mengidentifikasi dan mengklarifikasi serta menyampaikan atau mengumumkan hasilnya kepada penerima pelayanan paling lama 3 sampai dengan 7 hari kerja bila tanpa koordinasi, dan 7 sampai dengan 30 hari kerja bila memerlukan koordinasi dengan pihak lain yang berwenang. |
4. | Biaya/tarif | Untuk mendapatkan layanan ini tidak dikenakan biaya (Gratis) |
5. | Produk pelayanan | Pengaduan diselesaikan sesuai ketentuan yang berlaku, tepat waktu dan dapat diterima oleh pihak yang menyampaikan pengaduan. |
6. | Penanganan pengaduan, saran dan masukan | Dalam menanggapi atau menyelesaikan pengaduan di SMA Negeri 1 Samigaluh, sekolah membentuk tim dengan koordinator Wakasek Humas, dan anggota terdiri dari kepala tata usaha, staff tata usaha, wakil kepala sekolah dan guru terkait. |
NO. | KOMPONEN | URAIAN |
1. | Persyaratan Pelayanan | Pengguna layanan datang langsung ke sekolah mengajukan permohonan Program Pengalaman Lapangan (PPL) Guru dengan membawa Surat Pengantar dari Kampus ditujukan kepada Kepala Sekolah |
2. | Sistem, mekanisme, dan prosedur | Alur Pelayanan PPL Guru di SMA Negeri 1 Samigaluh dapat digambarkan sebagai berikut: ![]() Keterangan: 1) Pengguna layanan datang langsung ke sekolah menyampaikan permohonan ijin untuk melaksanakan PPL Guru dengan membawa Surat Pengantar dari Kampus yang ditujukan kepada Kepala Sekolah SMA Negeri 1 Samigaluh 2) Apabila Kepala Sekolah memberikan ijin, maka Kepala Sekolah akan mendisposisikan kepada Guru Pembimbing sesuai dengan jurusan pengguna layanan 3) Pengguna layanan berkoordinasi dengan Guru Pembimbing selanjutnya melaksakan PPL Guru sesuai dengan waktu yang telah ditentukan 4) Sekolah menerbitkan Surat Keterangan telah menyelesaikan PPL Guru di SMA Negeri 1 Samigaluh dan menyerahkan kepada pengguna layanan Media Informasi: 1) Melalui Telepon Dapat menghubungi telepon sekolah c.q. Pengadministrasi Kesiswaan, di nomor 08112504871; 2) Melalui email: sma1samigaluh@yahoo.co.id dan website: Sman1samigaluh.sch.id; 3) Langsung Datang
langsung ke sekolah di Jl. Pangaji, Ngargosari,
Samigaluh, Kulon Progo, Yogyakarta 55673. |
3. | Jangka waktu penyelesaian | Penerbitan Surat Keterangan telah menyelesaikan PPL Guru maksimal 3 (tiga) hari kerja setelah PPL berakhir |
4. | Biaya/tarif | Tidak dipungut biaya (Gratis) |
5. | Produk pelayanan | Surat Keterangan telah menyelesaikan PPL Guru di SMA Negeri 1 Samigaluh |
6. | Penanganan pengaduan, saran dan masukan | Pelayanan penerbitan Surat Keterangan telah menyelesaikan PPL Guru ditangani oleh Staf Tata Usaha. Masyarakat berhak menyampaikan masukan dan kritik melalui telepon 08112504871 atau email ke: sma1samigaluh@yahoo.co.id. |
NO. | KOMPONEN | URAIAN |
1. | Persyaratan Pelayanan | 1. Fotokopi ijazah yang hilang; 2. Surat kehilangan dari kepolisian; 3. Surat permohonan Surat Keterangan Pengganti Ijazah yang ditanda tangani yang bersangkutan; 4. Surat pernyataan dua saksi teman sekelas seangkatan, bermaterai; 5. Fotokopi ijazah dan KTP dua saksi teman sekelas seangkatan (dilegalisir kepala sekolah); 6. Surat pertanggungjawaban mutlak bermaterai; 7. Pas foto 3x4 cm sebanyak 1 lembar; 8. Pemohon datang
langsung ke SMA Negeri 1 Samigaluh. |
2. | Sistem, mekanisme, dan prosedur | Alur Pelayanan penerbitan Surat Keterangan Pengganti Ijazah/STTB di SMA Negeri 1 Samigaluh dapat digambarkan sebagai berikut: ![]() Keterangan: 1) Pemohon datang langsung ke sekolah menyampaikan permohonan penerbitan Surat Keterangan Pengganti Ijazah/STTB 2) Petugas melakukan verifikasi dokumen dan data siswa pada buku induk siswa alumni 3) Apabila data siswa tidak valid maka permohononan penerbitan Surat Keterangan Pengganti Ijazah/STTB ditolak 4) Apabila data siswa valid maka sekolah akan menerbitkan Surat Keterangan Pengganti Ijazah/STTB 5) Sekolah membawa Surat Keterangan Pengganti Ijazah/STTB, dibawa ke Baldikmen Kulon Progo untuk disahkan oleh Kepala Bakdikmen Kulon Progo 6) Petugas menyerahkan Surat Keterangan Pengganti Ijazah/STTB kepada pemohonPemohon menandatangani tanda terima di buku agenda
Media Informasi: a. Datang Langsung SMA Negeri 1 Samigaluh Jl. Pangaji, Ngargosari, Samigaluh, Kulon Progo, Yogyakarta 55673. b. Kotak Saran yang tersedia di SMA Negeri 1 Samigaluh c. Melalui telepon atau Whatsapp di nomor 08112504871, d. Melalui email: sma1samigaluh@yahoo.co.id |
3. | Jangka waktu penyelesaian | Waktu penyelesaian pelayanan penerbitan Surat Keterangan Pengganti Ijazah/STTB maksimal 5 hari kerja jika syarat lengkap. |
4. | Biaya/tarif | Tidak dipungut biaya (Gratis). |
5. | Produk pelayanan | Surat Keterangan Pengganti Ijazah/STTB |
6. | Penanganan pengaduan, saran dan masukan | Pelayanan penerbitan Surat Keterangan Pengganti Ijazah/STTB ditangani oleh Staf Tata Usaha. Masyarakat berhak menyampaikan masukan dan kritik melalui telepon 08112504871 atau email ke: sman1samigaluh@yahoo.co.id |
NO. | KOMPONEN | URAIAN |
1. | Persyaratan Pelayanan | Persyaratan Pendaftaran Murid Baru (PMB) di SMA Negeri 1 Samigaluh, sebagai berikut: a. Mengacu Peraturan Kepala Dinas Pendidikan, Pemuda dan Olahraga tentang Pedoman PPDB di sekolah; b. Berusia paling tinggi dua puluh satu tahun; c. Mengisi formulir yang disediakan oleh Panitia PPDB SMA Negeri 1 Samigaluh; d. Salinan akte kelahiran sebanyak 1 lembar; e. Salinan Kartu Keluarga (KK/Form C1) sebanyak 1 lembar; f. Salinan KTP orang tua (ayah dan ibu), sebanyak 1 lembar; g. Salinan Kartu Jaminan, dapat berupa Kartu PIP, KIS, atau Surat Keterangan Kurang Mampu dari kelurahan; h. Salinan Hasil Belajar/Ijazah/Surat Keterangan Lulus (SKL) dari SMP sederajat; i. Pas foto 3 x 4 cm sebanyak 4 lembar; j. Pendaftaran dapat dilakukan secara daring melalui tautan: https://yogyaprov.siap-ppdb.com/ dan mengisi formulir melalui tautan https://forms.gle/6UrZoSqV8vqdeJqK6, atau dapat datang langsung ke SMA Negeri 1 Samigaluh sesuai jadwal pelayanan; Biaya pelayanan Pendaftaran Murid Baru (PMB) di SMA Negeri 1 Samigaluh GRATIS (tidak dipungut biaya). |
2. | Sistem, mekanisme, dan prosedur | Mekanisme dan prosedur Pendaftaran Murid Baru (PMB) di SMA Negeri 1 Samigaluh secara ringkas dapat digambarkan lewat bagan alir di bawah ini: ![]() Keterangan: 1. Pendaftaran Pendaftaran Murid Baru (PMB di SMA Negeri 1 Samigaluh dilakukan secara online (daring) melalui tautan https://yogyaprov.siap-ppdb.com/. Calon peserta didik dan/atau orang tua/wali dapat mengakses tautan tersebut kapanpun dan dimanapun selama periode PPDB sesuai aturan yang berlaku. 2. Calon murid baru melakukan pengajuan akun pada tautan di atas, mengunggah berkas yang diperlukan, memverifikasi berkas, dan aktivasi akun. 3. Calon murid baru melakukan pendaftaran secara daring, dan dapat memilih paling banyak tiga sekolah tujuan. 4. Calon murid baru dapat memantau jurnal proses seleksi di tautan https://yogyaprov.siap-ppdb.com/ secara daring. 5. Panitia PMB SMA Negeri 1 Samigaluh akan melayani dan membantu pendaftaran secara online bagi calon peserta didik yang mengalami kesulitan pada jam pelayanan: Senin s.d Kamis : 08.00 – 14.30 WIB Jum’at : 08.00 – 14.00 WIB Istirahat : 12.00 – 13.00 WIB 6. Pengumuman hasil proses seleksi akan dilakukan secara online maupun offline. 7. Bagi calon murid baru yang dinyatakan diterima, melakukan pendaftaran ulang dengan membawa berkas persyaratan, dan mengisi formulir pendaftaran di SMA Negeri 1 Samigaluh 8. Panitia PMB memberikan data peserta didik yang diterima kepada Wakasek Kurikulum untuk penempatan kelas, dan Pengadministrasi Kesiswaan untuk dicatat ke dalam buku induk serta dapodik.
Media Informasi: a. Datang langsung: SMA Negeri 1 Samigaluh Jl. Pangaji, Ngargosari, Samigaluh, Kulon Progo, Yogyakarta 55673. b. Melalui telepon: 08112504871; c. Membaca Spanduk atau brosur tentang Penerimaan Murid Baru; d. Melalui email: sma1samigaluh@yahoo.co.id dan website: Sman1samigaluh.sch.id; |
3. | Jangka waktu penyelesaian | Jadwal pelayanan pendaftaran murid baru dilakukan pada jam kerja sesuai dengan peraturan atau edaran Kepala Dinas Pendidikan, Pemuda, dan Olahraga Daerah Istimewa Yogyakarta. |
4. | Biaya/tarif | Tidak dipungut biaya (Gratis) |
5. | Produk pelayanan | Murid baru di SMA Negeri 1 Samigaluh |
6. | Penanganan pengaduan, saran dan masukan | a. Datang Langsung:SMA Negeri 1 Samigaluh Jl. Pangaji, Ngargosari, Samigaluh, Kulon Progo, Yogyakarta 55673.b. Kotak Saran yang tersedia di SMA Negeri 1 Samigaluh c. Melalui telepon atau Whatsapp di nomor 08112504871 d. Melalui email: sma1samigaluh@yahoo.co.id |
NO. | KOMPONEN | URAIAN |
1. | Persyaratan Pelayanan | Pelayanan Mutasi Murid di SMA Negeri 1 Samigaluh terdiri dari dua jenis, yaitu mutasi dari SMA Negeri 1 Samigaluh ke sekolah lain, dan mutasi dari sekolah lain ke SMA Negeri 1 Samigaluh. 1. Mutasi dari SMA Negeri 1 Samigaluh ke sekolah lain. Adapun persyaratannya adalah: a. Surat keterangan permohonan pindah; b. Unduhan mutasi dari dapodik 2. Mutasi dari sekolah lain ke SMA Negeri 1 Samigaluh. Adapun persyaratannya adalah: a. Berasal dari SMA (Sekolah Menengah Atas); b. Surat keterangan pindah dari sekolah asal; c. Surat Keterangan Bebas Narkoba (untuk murid yang berasal dari luar provinsi); d. Salinan ijazah/SHUN SMP; e. Salinan Kartu Keluarga (KK)/Form C.1 f. Salinan akte kelahiran; g. Salinan KTP orang tua/wali (ayah dan ibu); h. Salinan Kartu Jaminan, dapat berupa Kartu PIP, KIS atau Surat Keterangan Kurang Mampu dari kelurahan (jika ada); i. Pas foto 3 x 4 cm sebanyak 2 lembar. |
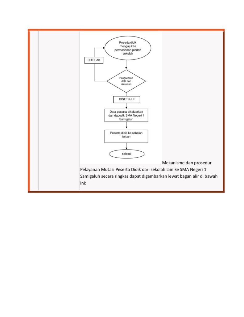
2. | Sistem, mekanisme, dan prosedur | 1. Mekanisme dan prosedur Pelayanan Mutasi Murid dari SMA Negeri 1 Samigaluh ke sekolah lain secara ringkas dapat digambarkan lewat bagan alir di bawah ini: ![]() Keterangan: a. Mutasi murid dari SMA Negeri 1 Samigaluh ke sekolah lain dapat dilakukan jika sekolah tujuan adalah SMA bukan SMK (masih dalam provinsi Daerah Istimewa Yogyakarta); b. Murid terlebih dahulu mengajukan surat permohonan pindah kepada kepala sekolah; c. Kepala sekolah yang dibantu oleh Waka Kesiswaan, Waka Kurikulum, dan Pengadministrasi Kesiswaan melakukan pengecekan data (terkait nilai rapor, kelengkapan data dapodik, dan data lain); d. Pengadministrasi kesiswaan akan megunduh data mutasi murid dari dapodik, sebagai kelengkapan yang akan dibawa ke sekolah tujuan. e. Murid membawa pesyaratan yang diminta ke sekolah tujuan.
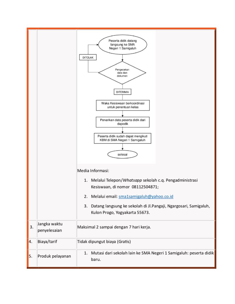
Media Informasi: 1) Datang langsung: SMA Negeri 1 Samigaluh Jl. Pangaji, Ngargosari, Samigaluh, Kulon Progo, Yogyakarta 55673. 2) Melalui telepon : 08112504871; 3) Melalui email: sma1samigaluh@yahoo.co.id Mekanisme dan prosedur Pelayanan Mutasi Peserta Didik dari sekolah lain ke SMA Negeri 1 Samigaluh secara ringkas dapat digambarkan lewat bagan alir di bawah ini: ![]() Keterangan: a. Mutasi murid dari SMA Negeri 1 Samigaluh ke sekolah lain dapat dilakukan jika sekolah asal adalah SMA bukan SMK; b. Peserta didik datang langsung ke SMA Negeri 1 Samigaluh dengan membawa berkas persyaratan; c. Kepala sekolah yang dibantu oleh Waka Kesiswaan, Waka Kurikulum, dan Pengadministrasi Kesiswaan melakukan pengecekan data (terkait nilai rapor, kelengkapan data dapodik, dan data lain); d. Waka kesiswaan akan melakukan koordinasi dengan peserta didik, dan/atau orang tua/wali untuk penetuan kelas; e. Pengadministrasi kesiswaan akan menarik data peserta didik dari dapodik; f. Peserta didik dimasukkan ke dalam buku induk siswa SMA Negeri 1 Samigaluh;
Media Informasi: 1) Datang langsung: SMA Negeri 1 Samigaluh Jl. Pangaji, Ngargosari, Samigaluh, Kulon Progo, Yogyakarta 55673. 2) Melalui telepon : 08112504871; 3) Melalui email: sma1samigaluh@yahoo.co.id |
3. | Jangka waktu penyelesaian | 2 sampai dengan 7 hari kerja. |
4. | Biaya/tarif | Tidak dipungut biaya (Gratis) |
5. | Produk pelayanan | a. Mutasi dari sekolah lain ke SMA Negeri 1 Samigaluh: murid baru. b. Mutasi dari SMA Negeri 1 Samigaluh ke sekolah lain: Surat Permohonan Pindah dan unduhan data dari dapodik. |
6. | Penanganan pengaduan, saran dan masukan | a. Datang Langsung SMA Negeri 1 Samigaluh Jl. Pangaji, Ngargosari, Samigaluh, Kulon Progo, Yogyakarta 55673. b. Kotak Saran yang tersedia di SMA Negeri 1 Samigaluh c. Melalui telepon atau Whatsapp di nomor 08112504871, d. Melalui email: sma1samigaluh@yahoo.co.id |
NO. | KOMPONEN | URAIAN |
1. | Persyaratan Pelayanan | a. Membawa ijazah asli; b. Membawa salinan ijazah maksimal 10 lembar; c. Pemohon datang langsung ke SMA Negeri 1 Samigaluh. |
2. | Sistem, mekanisme, dan prosedur | ![]() Keterangan: a. Pelayanan Legalisasi Salinan Ijazah hanya berlaku untuk ijazah yang dikeluarkan oleh SMA Negeri 1 Samigaluh; b. Pemohon datang lansung ke SMA Negeri 1 Samigaluh pada jam pelayanan dengan membawa berkas yang disyaratkan; c. Pemohon menyerahkan berkas asli dan salinan ijazah yang akan dilegalisiasi untuk diteliti; d. Salinan ijazah dibubuhi cap pengesahan oleh petugas; e. Salinan ijazah yang telah dicap diteliti ulang dan di paraf oleh Kepala Tata Usaha SMA Negeri 1 Samigaluh; f. Berkas diteruskan ke kepala sekolah untuk ditandatangani; g. Salinan distempel oleh petugas dan diberikan kepada pemohon (beserta ijazah aslinya);
1) Datang langsung: SMA Negeri 1 Samigaluh Jl. Pangaji, Ngargosari, Samigaluh, Kulon Progo, Yogyakarta 55673. 2) Melalui telepon : 08112504871; 3) Melalui email: sma1samigaluh@yahoo.co.id |
3. | Jangka waktu penyelesaian | a. Dapat ditunggu jika kepala sekolah ada di tempat b. Maksimal 2 hari kerja jika kepala sekolah sedang tidak di tempat |
4. | Biaya/tarif | Tidak dipungut biaya (Gratis) |
5. | Produk pelayanan | Pengesahan terhadap salinan ijazah yang dikeluarkan oleh SMA Negeri 1 Samigaluh |
6. | Penanganan pengaduan, saran dan masukan | a. Datang Langsung SMA Negeri 1 Samigaluh Jl. Pangaji, Ngargosari, Samigaluh, Kulon Progo, Yogyakarta 55673. b. Kotak Saran yang tersedia di SMA Negeri 1 Samigaluh c. Melalui telepon atau Whatsapp di nomor 08112504871, d. Melalui email: sma1samigaluh@yahoo.co.id |
NO. | KOMPONEN | URAIAN |
1. | Persyaratan Pelayanan | a. Pengguna layanan mengajukan surat permohonan penelitian atau observasi tentang pendidikan dari Lembaga asal kepada Kepala Sekolah, atau surat izin penelitian dari OPD vertikal di atas SMAN 1 Samigaluh; b. Membawa kartu identitas (Kartu Tanda Mahasiswa (KTM) atau Kartu Tanda Penduduk (KTP); c. Proposal penelitian; |
2. | Sistem, mekanisme, dan prosedur | ![]() Keterangan: a. Calon pengguna layanan mengajukan Surat permohonan rekomendasi penelitian atau observasi tentang pendidikan dari lembaga asal kepada kepala sekolah, disertai Kartu Identitas yang berlaku (Kartu Mahapeserta Didik atau Kartu Tanda Penduduk) dan satu eksemplar proposal penelitian (bila ada); bisa melalui akun media social, website, e-mail. b. Bila datang langsung ke sekolah dengan mengenakan pakaian yang resmi; jaket/jas almamater; sopan, dan rapi. c. Kepala sekolah melakukan disposisi kepada Urusan Kurikulum untuk mengelola, membantu pengguna layanan. d. Urusan Kurikulum memperkenalkan membantu pengguna layanan kepada warga sekolah tentang maksud dan tujuan dari pengguna layanan dan menunjuk guru pendamping sesuai dengan materi penelitian atau observasi e. Urusan Kurikulum membuat surat keterangan sudah selesai melakukan penelitian atau observasi tentang pendidikan. Media Informasi: 1) Datang langsung: SMA Negeri 1 Samigaluh Jl. Pangaji, Ngargosari, Samigaluh, Kulon Progo, Yogyakarta 55673. 2) Melalui telepon : 08112504871; 3) Melalui email: sma1samigaluh@yahoo.co.id |
3. | Jangka waktu penyelesaian | Pengecekan data dan pembuatan surat keterangan dari urusan kurikulum, masing-masing dilakukan maksimal 1 (satu) hari kerja. |
4. | Biaya/tarif | Tidak dipungut biaya (Gratis) |
5. | Produk pelayanan | Surat Keterangan telah melakukan penelitian atau observasi di SMA Negeri 1 Samigaluh. |
6. | Penanganan pengaduan, saran dan masukan | 1) Datang langsung: SMA Negeri 1 Samigaluh Jl. Pangaji, Ngargosari, Samigaluh, Kulon Progo, Yogyakarta 55673. 2) Melalui telepon : 08112504871; 3) Melalui email: sma1samigaluh@yahoo.co.id |








